市长信箱

关于在职研究生中级职称认定的咨询

浏览量:4852次

尊敬的领导:

您好,在网上看到长沙市在职研究生满足年限要求即可申请中级职称认定,不知岳阳是否同样可以?(之前了解到必须是全日制研究生才可以)谢谢。

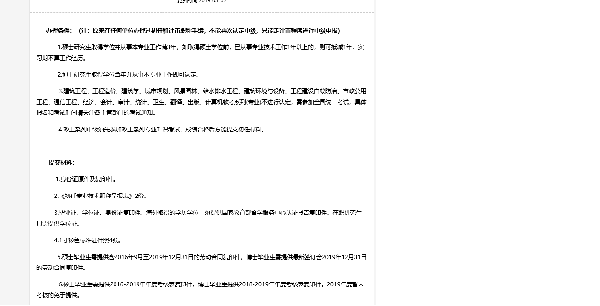
附件1:职称初认.png

写 信 人:范先生
写信时间:2019-08-27 15:31:47
信件回复:

范先生:

您好!来信已收悉!经请示,事业单位非全日制研究生认定中级,除专业相符和岗位相适外,综合考虑岗位职数情况。

如有疑问,您可以直接咨询我局专业技术人员管理科,联系电话:0730-8882339.

岳阳市人力资源和社会保障局

2019年9月2日

回复部门:市人社局
回信时间:2019-09-02 10:09:15
满 意 度: 无反馈
信件回复 满意度调查 查看满意度调查汇总 >>

回复内容评价:

(非常满意)

回复速度评价:

(非常满意)