市长信箱

自付合规费用是什么?

浏览量:11237次

尊敬的市长,这份通知我看不懂,自付合规费用是什么?能举个例吗?完全自付费用又是什么?基本医疗费用又是什么?为什么总费用减去了这两个费用还会有剩的?

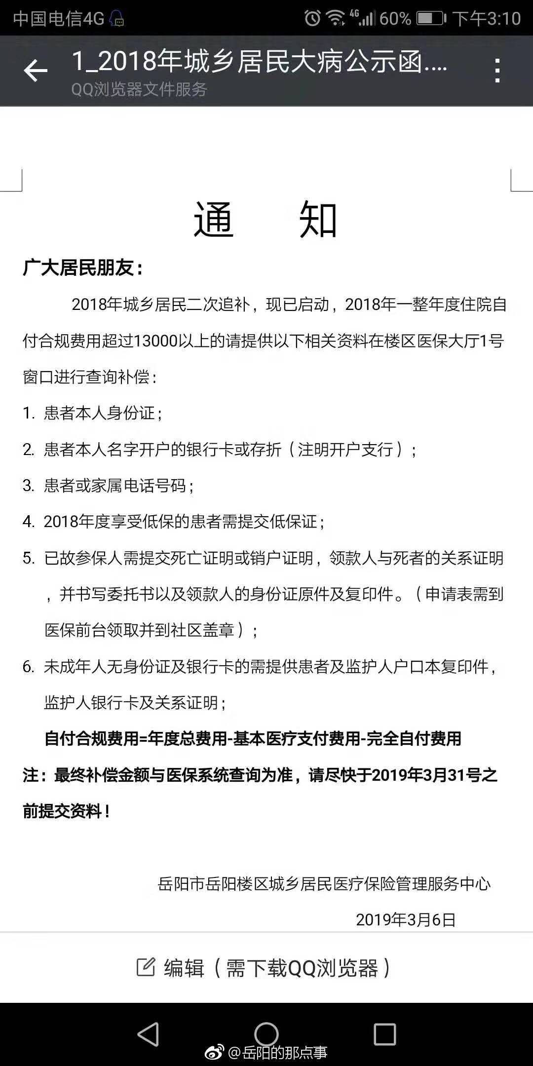
附件1:mmexport1551962756852.jpg

写 信 人:Nana
写信时间:2019-03-07 20:48:13
信件回复:

居民所说的是城乡居民医保大病保险二次补偿政策,居民患病住院后城乡居民医保进行报销后,可进行大病保险二次补偿,补偿计算方式:年度累计住院总费用-基本医疗保险报销费用(出院结算医保报销部分)-全自付部分(湖南省医保报销三个目录外内容,医保不予报销部分)-起付线(普通居民13000元,贫困人口6500元)=自付合规费用(医保报销目录内内容,医保报销剩余部分)。

岳阳楼区人社局

2019年3月14日

回复部门:岳阳楼区人民政府(岳阳楼区人力资源和社会保障局)
回信时间:2019-03-15 11:28:03
满 意 度: 非常好
信件回复 满意度调查 查看满意度调查汇总 >>

回复内容评价:

(非常满意)

回复速度评价:

(非常满意)